Résumé : La connexion JustBIM-DeviSOC vous permet de récupérer des informations depuis une maquette numérique au format IFC afin de les utiliser dans vos métrés DeviSOC. En quelques clics, vous pouvez notamment obtenir des mesures de revêtement mural/sol particulièrement utiles dans le chiffrage d'un projet.
Si vous ne disposez pas encore de JustBIM, téléchargez gratuitement le viewer. Il vous sera indispensable pour la 1ère étape de l'astuce.
→ Suivez ensuite les deux étapes ci-dessous pour transormer une mesure JustBIM en ouvrage DeviSOC et ce, en 2-3 clics seulement.
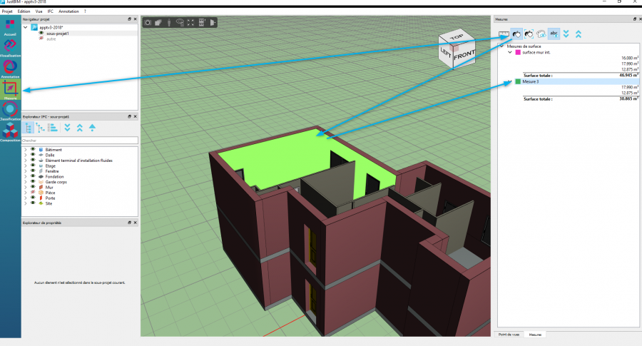
Mesurez votre maquette numérique avec JustBIM
A partir du menu "Mesure" de JustBIM, vous avez la possibilité de mesurer les longueurs et les surfaces de votre choix. Déplacez-vous sur la maquette et sélectionnez :
- les points d'angle dans le cas d'une mesure de longueurs
- les surfaces qui vous intéressent dans le cas d'un calcul de surface
Pour plus de détails sur la prise de mesures, référez-vous à notre Aide en ligne.

Copiez ensuite les mesures de votre choix par un simple clic droit → "Copier dans le presse-papier".
Transformez ces mesures en ouvrages sur DeviSOC
Choisissez le style DQE dans le menu « Étude » de votre navigateur DeviSOC.
Positionnez-vous directement sur la ligne du document où vous souhaitez ajouter les mesures de votre maquette et collez-les (Ctrl + V).
Vos mesures sont automatiquement ajoutées sous la forme d’un ouvrage de niveau 9 avec les métrés rattachés. Il ne vous reste plus qu'à indiquer un prix unitaire.

Cet article a-t-il été utile ?
C'est super !
Merci pour votre commentaire
Désolé ! Nous n'avons pas pu vous être utile
Merci pour votre commentaire
Commentaires envoyés
Nous apprécions vos efforts et nous allons corriger l'article